浙ICP備07001561號-24杭州聯測自動化技術有限公司
摘要:pH自動測定儀是一種用于測量液體酸堿度的重要工具,廣泛應用于科研、工業、農業等多個領域。pH值是衡量溶液酸堿度的指標,對于許多化學反應和生物過程至關重要。然而,手動測量pH
pH自動測定儀是一種用于測量液體酸堿度的重要工具,廣泛應用于科研、工業、農業等多個領域。pH值是衡量溶液酸堿度的指標,對于許多化學反應和生物過程至關重要。然而,手動測量pH值不僅耗時,而且容易受到人為誤差的影響。因此,pH自動測定儀的出現極大地提高了測量的準確性和效率。

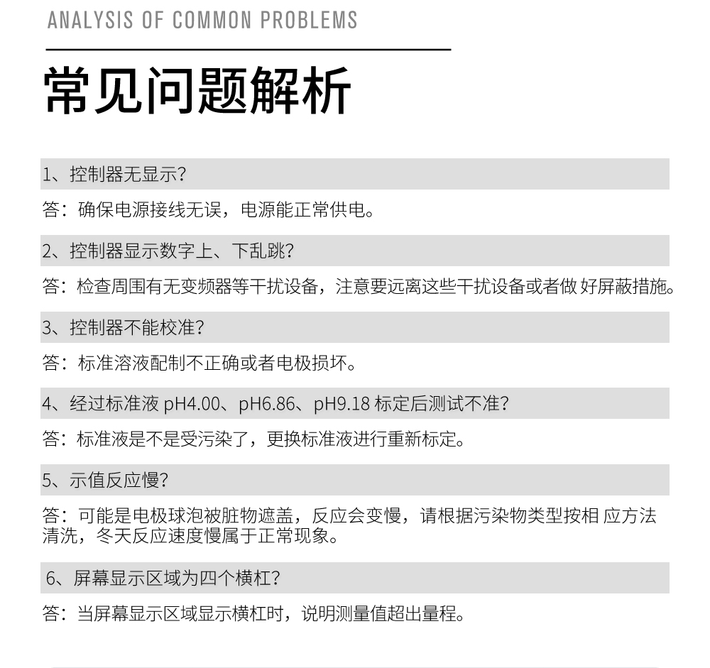
在使用pH自動測定儀時,可能會遇到一些問題。首先,如何正確校準儀器是一個常見的問題。校準是確保測量準確性的關鍵步驟,通常需要使用標準緩沖溶液進行。如果不正確校準,測量結果可能會出現較大誤差。其次,如何選擇合適的電極也是一個重要問題。不同的電極適用于不同的測量環境,例如,玻璃電極適用于大多數水溶液,而金屬電極則適用于非水溶液。
此外,pH自動測定儀的維護也是一個不容忽視的問題。定期清潔和保養電極可以延長其使用壽命,并確保測量結果的準確性。例如,使用后應立即清洗電極,避免殘留物影響下次測量。同時,應避免將電極暴露在極端溫度或強陽光下,以防止損壞。
pH自動測定儀的應用非常廣泛。在科研領域,它可以幫助研究人員精確測量生物樣本的pH值,從而更好地理解生物過程。在工業領域,pH自動測定儀可以用于監測和控制生產過程中的酸堿度,確保產品質量。在農業領域,它可以用于土壤pH值的測量,幫助農民調整土壤酸堿度,提高作物產量。
分享一些使用pH自動測定儀的經驗。首先,使用前應仔細閱讀說明書,了解儀器的操作方法和注意事項。其次,定期校準儀器,確保測量結果的準確性。此外,應定期清潔和保養電極,以延長其使用壽命。最后,應將儀器存放在干燥、避光的環境中,避免損壞。
總之,pH自動測定儀是一種非常重要的測量工具,正確使用和維護可以確保測量結果的準確性和可靠性。無論是科研人員還是工業生產者,都應該掌握其使用方法,以便更好地利用這一工具。隨著科技的不斷發展,pH自動測定儀將會變得更加智能化和便捷,為各行各業提供更好的服務。